語学検定試験
語学検定試験料補助制度
CONTENTS
本学では、語学検定試験にチャレンジする学生を支援する制度を設けています。
申請条件や補助金額などの詳細は慶聞館1F、GLOBAL SQUAREカウンターまでお尋ねください。
申請条件や補助金額などの詳細は慶聞館1F、GLOBAL SQUAREカウンターまでお尋ねください。
語学検定試験料補助制度
概要
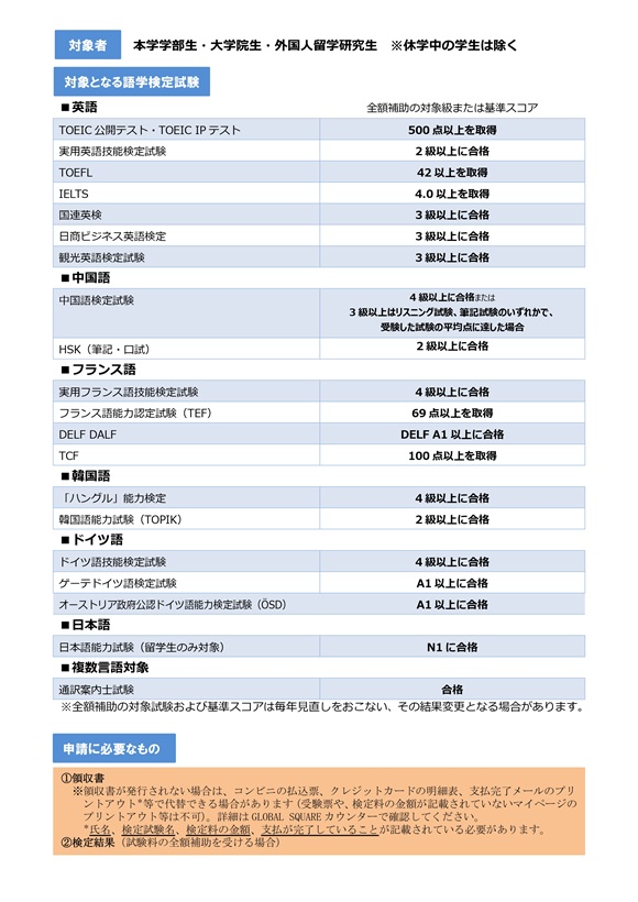
対象者
本学学部生、大学院生、外国人留学研究生
対象試験
当該年度4月1日以降に検定料を支払った、以下の語学検定試験
TOEIC公開テスト、TOEIC IPテスト、実用英語技能検定試験、TOEFL、IELTS、国連英検、日商ビジネス英語検定、観光英語検定試験、中国語検定試験、HSK(筆記・口試)、実用フランス語技能検定試験、フランス語能力認定試験(TEF)、DELF DALF、TCF、「ハングル」能力検定、韓国語能力試験(TOPIK)、ドイツ語技能検定試験、ゲーテドイツ語検定試験、オーストリア政府公認ドイツ語能力検定試験(ÖSD)、
日本語能力試験(留学生のみ対象)、通訳案内士試験
TOEIC公開テスト、TOEIC IPテスト、実用英語技能検定試験、TOEFL、IELTS、国連英検、日商ビジネス英語検定、観光英語検定試験、中国語検定試験、HSK(筆記・口試)、実用フランス語技能検定試験、フランス語能力認定試験(TEF)、DELF DALF、TCF、「ハングル」能力検定、韓国語能力試験(TOPIK)、ドイツ語技能検定試験、ゲーテドイツ語検定試験、オーストリア政府公認ドイツ語能力検定試験(ÖSD)、
日本語能力試験(留学生のみ対象)、通訳案内士試験
詳細
- 語学検定試験を受験した方全員に、1,000円の図書カードをお渡しします。また、大学が定める基準を満たした方には、全額補助を行います。
- 申し込みには検定料の領収書のコピーが必要です。補助を受けられるのは1人につき年間2回までとします。
- 休学中の学生は補助制度の対象外です。
- 原則、検定料を支払った年度内に申請してください。
語学検定試験料補助制度 +Prep.
GLOBAL SQUAREでは、従来の「語学検定試験料補助制度」に加え「語学検定試験料補助制度 +Prep.」をスタートしました。
GLOBAL SQUAREが実施するGROUP LEARNINGまたは大学が提供するe-learning「Reallyenglish」を受講し、そのうえで語学検定試験を受験した方を対象に、検定試験の結果の如何に関わらず語学検定試験料を補助します。
GLOBAL SQUAREが実施するGROUP LEARNINGまたは大学が提供するe-learning「Reallyenglish」を受講し、そのうえで語学検定試験を受験した方を対象に、検定試験の結果の如何に関わらず語学検定試験料を補助します。
概要
対象者
本学学部生、大学院生、外国人留学研究生のうち、GLOBAL SQUAREが開催するGROUP LEARNINGを3分の2以上出席した学生、または本学が提供するe-learning「Reallyenglish」のコースを修了した学生
GROUP LEARNINGおよびe-learningの申し込みについて
GLOBAL SQUAREカウンターにお尋ねください。
対象試験
TOEIC公開テスト、TOEIC IPテスト、実用英語技能検定試験、TOEFL、IELTS、国連英検、日商ビジネス英語検定、観光英語検定試験、中国語検定試験、HSK(筆記・口試)、実用フランス語技能検定試験、フランス語能力認定試験(TEF)、DELF DALF、TCF、「ハングル」能力検定、韓国語能力試験(TOPIK)、ドイツ語技能検定試験、ゲーテドイツ語検定試験、オーストリア政府公認ドイツ語能力検定試験(ÖSD)
※GROUP LEARNINGまたはe-learningで学ぶ言語と同じ言語のものに限ります。
※GROUP LEARNINGまたはe-learningで学ぶ言語と同じ言語のものに限ります。
詳細
- 1,000円分の図書カードと、残りの金額の銀行口座への振り込みで補助を行います。
- 補助金額は検定試験料実費額としますが、検定試験料が7,000円を超える場合は7,000円を上限とします。
- 語学検定試験は、GROUP LEARNINGまたはe-learningに取り組んだ学期中または翌学期中に受験してください。
- 対象の語学検定試験は、GROUP LEARNINGまたはe-learningで学ぶ言語と同じ言語のものに限ります。
- 語学検定試験は、GROUP LEARNING、e-learningに取り組んだ学期中または翌学期中に受験しなくてはいけません。
- 補助制度の申請は、検定試験を受験した年度中のみ受け付けます。
- 申請には、GROUP LEARNINGの出欠カードのコピーまたはe-learningの修了証、および検定料の領収書のコピーが必要です。
- 従来の補助制度の申請回数(2回)には含まれません。
- 休学中の学生は補助制度の対象外です。
GLOBAL SQUAREでは、語学学習に取り組む学生のサポートの一環として、指定の語学検定試験を受けた学生に対して検定料補助を補助する「語学検定試験料補助制度」を設けています。積極的に利用してください。


